image/svg+xml
Logo Tom's Hardware
  • Hardware
  • Videogiochi
  • Mobile
  • Elettronica
  • EV
  • Scienze
  • B2B
  • Quiz
  • Tom's Hardware Logo
  • Hardware
  • Videogiochi
  • Mobile
  • Elettronica
  • EV
  • Scienze
  • B2B
  • Quiz
  • Forum
  • Sconti & Coupon
Black Friday

Novità!

Prova la nuova modalità di navigazione con le storie!

Accedi a Xenforo
Immagine di Windows 26 riprende l’eredità di Vista e 7, ma con stile Windows 26 riprende l’eredità di Vista e 7, ma con stile...
Immagine di Scatta il blocco sui siti porno: cosa succede ora? Scatta il blocco sui siti porno: cosa succede ora?...

Questa CPU 1-bit può fare solo 3 cose, ma è andata a ruba

Switch Science sfida il progresso tecnologico con il kit 1-bit CPU: computer a bassissime prestazioni esaurito in Giappone.

Advertisement

Quando acquisti tramite i link sul nostro sito, potremmo guadagnare una commissione di affiliazione. Scopri di più
Avatar di Luca Zaninello

a cura di Luca Zaninello

Managing Editor

Pubblicato il 21/12/2023 alle 11:36

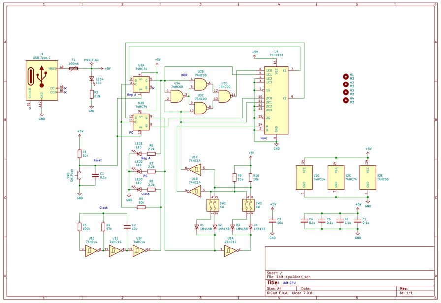
La giapponese Switch Science ha recentemente lanciato un prodotto innovativo che sfida l'essenza stessa del progresso informatico. Il kit di assemblaggio per CPU a 1 bit, progettato da Naoto64, ha preso d'assalto la scena dell'informatica fai-da-te, rivendicando con orgoglio il suo posto come "uno dei computer a basse prestazioni di prima classe al mondo".

Nonostante la natura apparentemente paradossale della commercializzazione di un "computer a bassissime prestazioni", PC Watch riporta che il kit fai-da-te progettato da Naoto64 è andato rapidamente esaurito, lasciando gli appassionati desiderosi di esplorare le capacità uniche di questo dispositivo non convenzionale.

A prima vista, le specifiche di questo kit di assemblaggio per CPU a 1 bit potrebbero far storcere il naso a chi è abituato alla corsa ai processori più veloci e alle capacità di calcolo avanzate. Funzionando ad appena 1Hz, con una larghezza di bus di 1 bit, uno spazio di indirizzi di 2 bit e una capacità ROM di 4 bit, è chiaro che si tratta di un computer progettato per un tipo diverso di esperienza di calcolo.

Immagine id 8245

Ciò che distingue questo kit è la sua attrattiva per i maker e gli amanti del fai-da-te, che amano lavorare con vincoli estremi, sia che si tratti di dimensioni fisiche, temperature o risorse di sistema.

Il cuore della CPU a 1 bit risiede nel suo set di istruzioni limitato, con solo le istruzioni 'ADD' e 'JMP' e una singola operazione aritmetica, 'XOR'. La programmazione di questo dispositivo richiede un allontanamento dai metodi convenzionali, in quanto gli utenti impostano le posizioni dei quattro interruttori DIP della ROM invece di utilizzare una tastiera o un mouse.

Immagine id 8244

La CPU a 1 bit di Naoto64, quando è completamente assemblata, mostra le sue capacità eseguendo solo tre azioni: far lampeggiare un LED, accendere il LED e spegnerlo. È molto lontano dall'esecuzione di giochi ad alta intensità di risorse come Crysis o DOOM, ma è proprio questo il punto: abbracciare i vincoli e spingersi all'estremo all'interno di tali limiti.

Per chi è curioso di conoscere il processo di assemblaggio, Switch Science offre il kit come set di componenti in una confezione ordinata, al modico prezzo di 2.500 yen in Giappone (circa 16 euro). Il pacchetto comprende circa 50 componenti, un circuito stampato non popolato e istruzioni stampate, il che lo rende un'opzione accessibile e interessante per gli appassionati con abilità di saldatura.

Fonte dell'articolo: www.tomshardware.com

Leggi altri articoli

👋 Partecipa alla discussione! Scopri le ultime novità che abbiamo riservato per te!

0 Commenti

⚠️ Stai commentando come Ospite . Vuoi accedere?

Invia

Per commentare come utente ospite, clicca cerchi

Cliccati: 0 /

Reset

Questa funzionalità è attualmente in beta, se trovi qualche errore segnalacelo.

Segui questa discussione
Advertisement

Non perdere gli ultimi aggiornamenti

Newsletter Telegram

I più letti di oggi


  • #1
    Lavorare 72 ore a settimana, il nuovo modello che piace a USA e Cina
  • #2
    BMW X3 20d: il SUV più desiderato d'Italia cambia forma
  • #3
    Sono già 8 milioni gli utenti che programmano con Lovable AI
  • #4
    22% di sconto su Amazon con appena 25€ di spesa
  • #5
    Può esistere massa senza il bosone di Higgs?
  • #6
    Quando gli sconti diventano follia: scopri il Single Day di AliExpress
Articolo 1 di 5
Scatta il blocco sui siti porno: cosa succede ora?
Da oggi 12 novembre, in Italia i siti per adulti devono adottare sistemi di verifica dell'età sicuri e indipendenti, così da rispettare le nuove norme AGCOM.
Immagine di Scatta il blocco sui siti porno: cosa succede ora?
40
Leggi questo articolo
Articolo 2 di 5
Windows 26 riprende l’eredità di Vista e 7, ma con stile
Il designer Abdi propone un Windows 26 che recupera l'estetica di Vista e 7 con il Liquid Glass, mentre Microsoft punta su AI e piattaforme agentiche.
Immagine di Windows 26 riprende l’eredità di Vista e 7, ma con stile
7
Leggi questo articolo
Articolo 3 di 5
Addio visori ingombranti: l’AR fa un salto avanti
Un team dell’Università di Rochester ha creato un nuovo componente ottico che promette di rendere gli occhiali AR più luminosi, efficienti e compatti.
Immagine di Addio visori ingombranti: l’AR fa un salto avanti
Leggi questo articolo
Articolo 4 di 5
AMD Ryzen 5 7500X3D: la 3D V-Cache economica costa troppo? | Test & Recensione
L'ultimo nato con 3D V-Cache ha le carte in regola per finire in tutti i PC da gaming entry level, ma dovrà avere il giusto prezzo.
Immagine di AMD Ryzen 5 7500X3D: la 3D V-Cache economica costa troppo? | Test & Recensione
6
Leggi questo articolo
Articolo 5 di 5
Google Home cambia tutto: più fluido, più rapido
Google rinnova l'app Home con feedback aptico, animazioni fluide e controllo locale per dispositivi Matter su Android, migliorando luci e prese.
Immagine di Google Home cambia tutto: più fluido, più rapido
1
Leggi questo articolo
Advertisement
Advertisement

Advertisement

Footer
Tom's Hardware Logo

 
Contatti
  • Contattaci
  • Feed RSS
Legale
  • Chi siamo
  • Privacy
  • Cookie
  • Affiliazione Commerciale
Altri link
  • Forum
Il Network 3Labs Network Logo
  • Tom's Hardware
  • SpazioGames
  • CulturaPop
  • Data4Biz
  • TechRadar
  • SosHomeGarden
  • Aibay

Tom's Hardware - Testata giornalistica associata all'USPI Unione Stampa Periodica Italiana, registrata presso il Tribunale di Milano, nr. 285 del 9/9/2013 - Direttore: Andrea Ferrario

3LABS S.R.L. • Via Pietro Paleocapa 1 - Milano (MI) 20121
CF/P.IVA: 04146420965 - REA: MI - 1729249 - Capitale Sociale: 10.000 euro

© 2025 3Labs Srl. Tutti i diritti riservati.